18903314760
有“锂”声高还有30余家产业链企业将入驻宜春
2022-08-29 来源:本站 点击量:360
锂矿如此“金贵”,引无数电池企业“竞折腰”。
十年前,宜春为引起关注,当地用了一句很“雷人”的广告语:“宜春,一座叫春的城市”。然而,这并没有给当地带来多少经济实惠和投资,倒是引来了不少“讨伐之声”。不过十年后,宜春的宣传口号变成了:一座言之有“锂”的城市!使之名声大增。
就是因为“有锂”,这里引发国内外关注,也引来了各方“豪强”:包括宁德时代、国轩高科、比亚迪、明冠新材、科陆电子等数十家国内外头部电池产业链企业集聚这里。
近期,比亚迪宣布拟在江西宜春投资285亿元建设年产30GWh动力电池和年产10万吨电池级碳酸锂及陶瓷土(含锂)矿采选综合开发利用生产基地项目。
比亚迪成为了继宁德时代和国轩高科之后,第三家落户宜春的动力电池头部企业。天眼查显示,近日,宜春弗迪电池有限公司已成立。
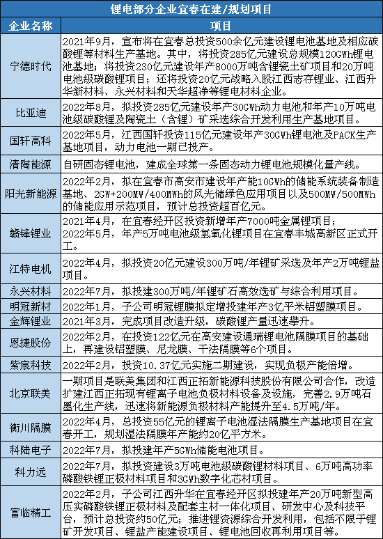
锂电部分企业宜春在建/规划项目如下所示:

据统计,截至6月30日,落户宜春的锂电新能源企业达146家,在建锂电新能源项目达100个。今年1月-6月,宜春锂电新能源产业营业收入达到403.37亿元,同比增长101.03%,实现翻倍;环比增长73.71%,增幅明显。
此外,有消息称,欣旺达、格林美等30多家锂电产业链企业也将陆续进驻宜春。
当地产业发展势头强劲,有机构预计,宜春今年锂电新能源产业营业收入将有望突破1000亿元。而宜春锂电产业成绩之所以亮眼,与其全盘布局密不可分。目前,宜春已从单纯的“锂资源优势”到贯通“锂矿—锂盐—锂材料—锂电池—锂应用—锂回收”全产业链发展态势。
01
因“锂”闻名
宜春锂资源主要以锂云母形式存在,之所以被称为“亚洲锂都”,是因为宜春铜鼓-宜丰-奉新-高安成矿带坐拥全球大的多金属伴生锂云母矿资源。
目前,锂云母提锂与锂辉石、盐湖提锂,已经成为锂电池核心材料制造的三大主流提锂技术。
数据显示,宜春锂云母矿可开采量约占全国的90%之多。2021年,落户在宜春的产业链相关企业以锂云母为主要原料提取碳酸锂的产能达到17.24万吨,实际产量约为12万吨,约占全国碳酸锂产量的25%。
碳酸锂是锂电池的核心原材料之一,由于市场对锂电池的需求强劲,且碳酸锂新增产能释放缓慢,供需错配带动电池级碳酸锂价格高企。
中国海关数据显示,2022年7月,我国碳酸锂进口量为9369吨,同比上涨108%;进口均价为6.25万美元/吨(约合人民币42.89万元/吨),同比上涨878%。
而海外对国内碳酸锂价格也有一定的传导作用,8月24日,国内电池级碳酸锂价格较前一日上涨3500元/吨,均价报49.1万元/吨,而2021年初,国内均价仅为5万元/吨左右,上涨近10倍。锂价高企,市场期待新增产能,企业希望提高原材料价格话语权,而富产锂的宜春就成为了不少企业的目的地。
02
始于提锂,布局全链
作为全球锂需求量第一大国,我国锂资源储量仅占全球的7%,对海外锂资源进口的依赖度较高。2021年我国进口锂辉石量在200万吨以上,进口占比约65%。
宁德时代首席科学家吴凯表示,原材料价格飞涨对动力电池行业的健康发展很不利,想要改变现状,首先就要改变锂资源主要依靠进口的发展现状,提高自供能力,增加对国内锂矿的勘探、开采,做到自主可控。
深知企业的迫切需求,宜春市人民政府因地制宜,一方面,积极引进锂电产业链企业落户宜春,或在宜春投资扩产。
去年9月,宁德时代宣布将在宜春总投资500余亿元建设锂电池基地及相应碳酸锂等材料生产基地。其中,将投资285亿元建设总规模120GWh锂电池基地;将投资230亿元建设年产8000万吨含锂瓷土矿项目和年产20万吨电池级碳酸锂项目。
同时,宁德时代还将投资20亿元战略入股江西志存锂业、江西升华新材料、永兴材料和天华超净等锂电材料企业。电池企业深度锁定供应链企业的特征愈发显现。
更早之前,同年2月,国轩高科已宣布在宜春分别投资60亿元建设1500万吨选矿厂,70亿元建设年产12万吨碳酸锂项目,100亿元建设30GWh动力电池项目。
值得注意的是,为了把有限的资源充分发挥效能,宜春市委、市政府提出了“好资源配给好东家”“用好资源换好产业”的要求,通过市矿业公司严控资源,并对需配置资源的项目明确要求:必须是头部企业、投资规模大、产业链条长、产品至少要做到锂电池环节。目前,仅对宁德时代、国轩高科、比亚迪、赣锋锂业计划配置资源。
因此,今年4月和5月,宁德时代和国轩高科分别以8.65亿元和4.6亿元的报价竞得宜春宜丰县部分陶瓷土(含锂)探矿权。据宁德时代披露,其锂矿推断瓷石矿资源量达9.6亿吨,伴生锂金属氧化物量265.68万吨,并将积极推进探转采等手续,预计将在较短时间内投产。
另一方面,宜春市还积极培育优质本土企业。江特电机、南氏锂电和飞宇新能源等本土锂电企业皆具备云母提锂技术和成熟产线,并积极与下游合作。
江特电机今年6月还“亮家底”,其在宜春拥有锂瓷石矿2处采矿权和5处探矿权,从已探明矿区储量统计,其持有或控制的锂矿资源量在1亿吨以上。
随着各方提锂扩产的推进,宜春碳酸锂产能将逐步释放,赣锋锂业董事长李良彬近日表示,宜春的锂盐产能将会大幅度提升,“我觉得很快能达到20万吨,到2025年应该能够达到40万吨左右。”
据了解,赣锋锂业还将在宜春新建固态锂电池负极材料等生产线。
宜春的“橄榄枝”相继引入宁德时代、国轩高科、明冠新材、恩捷股份、合众汽车、清陶新能源、阳光新能源、紫宸科技等一大批锂电项目。
其中,随着头部电池企业投建大规模电池制造基地,正助力宜春吸引到越来越多产业链企业落地补链、强链,不断完善整个产业生态,目前当地已全面覆盖选矿、锂盐、正极、负极、隔膜、电解液、结构件、动力和储能锂电池、锂电仓储物流、新能源汽车、锂电池回收、新能源汽车配饰等领域产业。
按照规划,宜春将按照“高大上、链群配”的思路,重点打造“五大基地一中心”,即全球大的碳酸锂生产基地、国内重要的正极材料基地、国内大的锂电池基地、国内大的负极材料基地、国内重要的锂电池应用基地、全国知名的锂产品交易中心,目标引领锂电新能源产业走向高端、迈向全球。
预计到2025年,宜春锂电新能源产业营业收入规划将达1500亿元。在宜春市人民政府主导的“全市一盘棋”思路下,当地锂电“朋友圈”继续扩容,将加速形成产业链条完整、协作配套紧密、竞争力强劲的锂电产业集群。
十年前,宜春为引起关注,当地用了一句很“雷人”的广告语:“宜春,一座叫春的城市”。然而,这并没有给当地带来多少经济实惠和投资,倒是引来了不少“讨伐之声”。不过十年后,宜春的宣传口号变成了:一座言之有“锂”的城市!使之名声大增。
就是因为“有锂”,这里引发国内外关注,也引来了各方“豪强”:包括宁德时代、国轩高科、比亚迪、明冠新材、科陆电子等数十家国内外头部电池产业链企业集聚这里。
近期,比亚迪宣布拟在江西宜春投资285亿元建设年产30GWh动力电池和年产10万吨电池级碳酸锂及陶瓷土(含锂)矿采选综合开发利用生产基地项目。
比亚迪成为了继宁德时代和国轩高科之后,第三家落户宜春的动力电池头部企业。天眼查显示,近日,宜春弗迪电池有限公司已成立。
锂电部分企业宜春在建/规划项目如下所示:

据统计,截至6月30日,落户宜春的锂电新能源企业达146家,在建锂电新能源项目达100个。今年1月-6月,宜春锂电新能源产业营业收入达到403.37亿元,同比增长101.03%,实现翻倍;环比增长73.71%,增幅明显。
此外,有消息称,欣旺达、格林美等30多家锂电产业链企业也将陆续进驻宜春。
当地产业发展势头强劲,有机构预计,宜春今年锂电新能源产业营业收入将有望突破1000亿元。而宜春锂电产业成绩之所以亮眼,与其全盘布局密不可分。目前,宜春已从单纯的“锂资源优势”到贯通“锂矿—锂盐—锂材料—锂电池—锂应用—锂回收”全产业链发展态势。
01
因“锂”闻名
宜春锂资源主要以锂云母形式存在,之所以被称为“亚洲锂都”,是因为宜春铜鼓-宜丰-奉新-高安成矿带坐拥全球大的多金属伴生锂云母矿资源。
目前,锂云母提锂与锂辉石、盐湖提锂,已经成为锂电池核心材料制造的三大主流提锂技术。
数据显示,宜春锂云母矿可开采量约占全国的90%之多。2021年,落户在宜春的产业链相关企业以锂云母为主要原料提取碳酸锂的产能达到17.24万吨,实际产量约为12万吨,约占全国碳酸锂产量的25%。
碳酸锂是锂电池的核心原材料之一,由于市场对锂电池的需求强劲,且碳酸锂新增产能释放缓慢,供需错配带动电池级碳酸锂价格高企。
中国海关数据显示,2022年7月,我国碳酸锂进口量为9369吨,同比上涨108%;进口均价为6.25万美元/吨(约合人民币42.89万元/吨),同比上涨878%。
而海外对国内碳酸锂价格也有一定的传导作用,8月24日,国内电池级碳酸锂价格较前一日上涨3500元/吨,均价报49.1万元/吨,而2021年初,国内均价仅为5万元/吨左右,上涨近10倍。锂价高企,市场期待新增产能,企业希望提高原材料价格话语权,而富产锂的宜春就成为了不少企业的目的地。
02
始于提锂,布局全链
作为全球锂需求量第一大国,我国锂资源储量仅占全球的7%,对海外锂资源进口的依赖度较高。2021年我国进口锂辉石量在200万吨以上,进口占比约65%。
宁德时代首席科学家吴凯表示,原材料价格飞涨对动力电池行业的健康发展很不利,想要改变现状,首先就要改变锂资源主要依靠进口的发展现状,提高自供能力,增加对国内锂矿的勘探、开采,做到自主可控。
深知企业的迫切需求,宜春市人民政府因地制宜,一方面,积极引进锂电产业链企业落户宜春,或在宜春投资扩产。
去年9月,宁德时代宣布将在宜春总投资500余亿元建设锂电池基地及相应碳酸锂等材料生产基地。其中,将投资285亿元建设总规模120GWh锂电池基地;将投资230亿元建设年产8000万吨含锂瓷土矿项目和年产20万吨电池级碳酸锂项目。
同时,宁德时代还将投资20亿元战略入股江西志存锂业、江西升华新材料、永兴材料和天华超净等锂电材料企业。电池企业深度锁定供应链企业的特征愈发显现。
更早之前,同年2月,国轩高科已宣布在宜春分别投资60亿元建设1500万吨选矿厂,70亿元建设年产12万吨碳酸锂项目,100亿元建设30GWh动力电池项目。
值得注意的是,为了把有限的资源充分发挥效能,宜春市委、市政府提出了“好资源配给好东家”“用好资源换好产业”的要求,通过市矿业公司严控资源,并对需配置资源的项目明确要求:必须是头部企业、投资规模大、产业链条长、产品至少要做到锂电池环节。目前,仅对宁德时代、国轩高科、比亚迪、赣锋锂业计划配置资源。
因此,今年4月和5月,宁德时代和国轩高科分别以8.65亿元和4.6亿元的报价竞得宜春宜丰县部分陶瓷土(含锂)探矿权。据宁德时代披露,其锂矿推断瓷石矿资源量达9.6亿吨,伴生锂金属氧化物量265.68万吨,并将积极推进探转采等手续,预计将在较短时间内投产。
另一方面,宜春市还积极培育优质本土企业。江特电机、南氏锂电和飞宇新能源等本土锂电企业皆具备云母提锂技术和成熟产线,并积极与下游合作。
江特电机今年6月还“亮家底”,其在宜春拥有锂瓷石矿2处采矿权和5处探矿权,从已探明矿区储量统计,其持有或控制的锂矿资源量在1亿吨以上。
随着各方提锂扩产的推进,宜春碳酸锂产能将逐步释放,赣锋锂业董事长李良彬近日表示,宜春的锂盐产能将会大幅度提升,“我觉得很快能达到20万吨,到2025年应该能够达到40万吨左右。”
据了解,赣锋锂业还将在宜春新建固态锂电池负极材料等生产线。
宜春的“橄榄枝”相继引入宁德时代、国轩高科、明冠新材、恩捷股份、合众汽车、清陶新能源、阳光新能源、紫宸科技等一大批锂电项目。
其中,随着头部电池企业投建大规模电池制造基地,正助力宜春吸引到越来越多产业链企业落地补链、强链,不断完善整个产业生态,目前当地已全面覆盖选矿、锂盐、正极、负极、隔膜、电解液、结构件、动力和储能锂电池、锂电仓储物流、新能源汽车、锂电池回收、新能源汽车配饰等领域产业。
按照规划,宜春将按照“高大上、链群配”的思路,重点打造“五大基地一中心”,即全球大的碳酸锂生产基地、国内重要的正极材料基地、国内大的锂电池基地、国内大的负极材料基地、国内重要的锂电池应用基地、全国知名的锂产品交易中心,目标引领锂电新能源产业走向高端、迈向全球。
预计到2025年,宜春锂电新能源产业营业收入规划将达1500亿元。在宜春市人民政府主导的“全市一盘棋”思路下,当地锂电“朋友圈”继续扩容,将加速形成产业链条完整、协作配套紧密、竞争力强劲的锂电产业集群。
本文仅代表作者个人观点,与物料自动化网无关。其原创性以及文中陈述文字和内容未经本网证实,对本文以及其中全部或者部分内容、文字的真实性、完整性、及时性,本站不作任何保证或承诺,请读者仅作参考,并请自行核实相关内容。涉及资本市场或上市公司内容也不构成任何投资建议,投资者据此操作,风险自担!本网的作品系转载,转载目的在于传递行业更多的信息或观点,并不代表本网赞同其观点和对其真实性负责。如因作品内容、版权和其它问题请与本网联系,以便我们及时处理、删除。









公安备案号码 13010402002353号